본문 바로가기
Unity/TIL

유니티 숙련 팀프로젝트 게임 기획

by 김차루 2024. 6. 3.
스파르타 내배캠 33일차 TIL
C1조_ 1조라도 안 보이면

 

 

 

발제 내용은 항상 기대하게 되는 것 같다. 우리 팀의 경우, 금요일부터 어떤 류의 프로젝트를 베이스로 개발을 해야하는지 궁금해 했던 것 같다. 이번에는 선택이 세 가지였다. 3D 러닝 액션, 3D 퍼즐 플랫폼, 3D 서바이벌  중에 택 1이었는데 우리 팀은 퍼즐 장르를 하고 싶다는 팀원의 의견으로 3E 퍼즐 플랫폼 게임으로 작업하기로 했다. 그리고 내 갠플을 재밌게 봐준 팀원이 퍼즐인데 공포를 가미한, 꾸준히 인기 받고 있는 공포 퍼즐 장르의 게임을 개발해보고 싶다는 의견에 모두 찬성하게 되었다. 

 

게임 기획

장르

공포, 퍼즐, 탈출, 어드벤처

개요

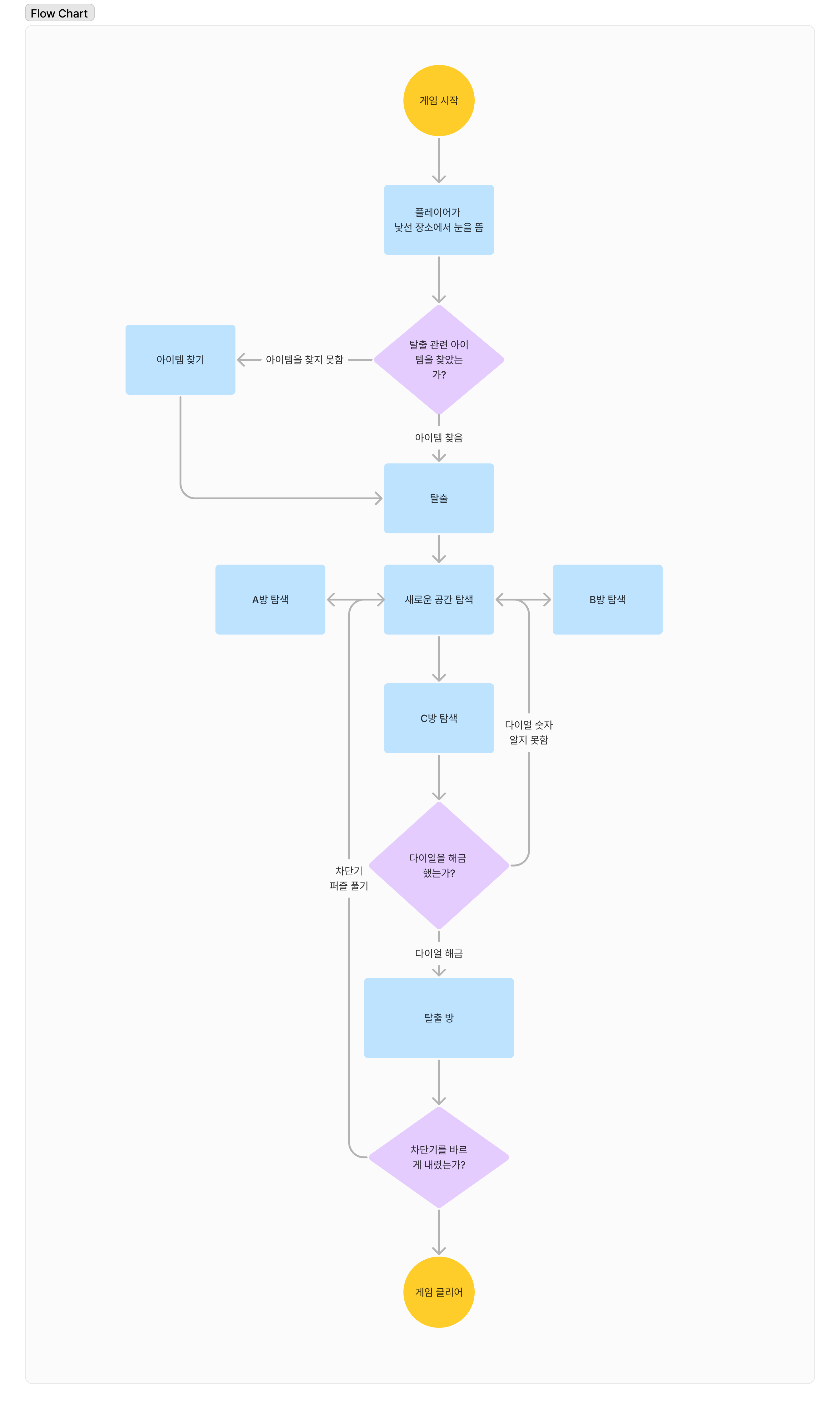
낯선 곳에서 눈을 뜬 플레이어, 몬스터(납치범)을 피해서 폐건물을 빠져나와야 합니다. 아이템을 수집하여 방애물을 제거하고 퍼즐을 풀어 탈출하세요. 그리고 절대... 잡히지 마세요.

플로우 차트

플로우 차트

레퍼런스

아웃라스트 공식 이미지
파피 플레이타임 공식 이미지

 

기능 개발

필수 개발 사항

- 플레이어

  • 플레이어 콜라이더를 두 개로(트러블 슈팅으로 작성)
  • 이동
  • 상호작용
  • 피격

- 인벤토리

  • 아이템 사용

- 오브젝트

  • 상호작용
  • 아이템 획득

- 오브젝트 아이템

  • 방 문
  • 차단기
  • 캐비닛
  • 다이얼

- 추격자

  • 이동
  • 공격
  • 상호작용

- 사운드 시스템

 

 

여기까지 기획을 하고 난 후 우리는 UML을 그리며 요번 프로젝트에서는 게임 패턴을 고려하여 스크립트를 작성하자는 의견이 나왔다. 그래서 짧은 이론이지만 Input System을 사용하는 플레이어는 옵저버 패턴으로 게임매니저나 사운드매니저는 싱글톤 패턴으로, 상호작용과 관련된 아이템은 인터페이스를 최대한 활용하기로 했다. 

 

내가 맡게된 플레이어는 이제껏 배워온 게 있지만 배운 두 가지의 방식이 다르니 두 방법을 적절히 활용하여 다시 클래스를 정의 해보려고 한다. 쉽지는 않은 일이 될 것 같지만 플레이어를 빠르게 만들어야 팀원들이 다른 기능 개발을 할 수 있기 때문에 급하게 작업을 해야할 것 같다. 내일은 이것에 관련된 내용을 정리하면 될 것 같다. 

'Unity > TIL' 카테고리의 다른 글

Unity 팀프로젝트 현황  (1) 2024.06.05
Unity InputSystem: Send Message  (1) 2024.06.04
3번째 과제 마무리  (1) 2024.05.30
3번째 갠플 중간 과정  (1) 2024.05.29
3번째 개인 프로젝트 구상 및 플레이어 작업  (0) 2024.05.28